○養父市老朽空き家等解体補助金交付要綱
令和5年6月26日
告示第62号
(趣旨)
第1条 この告示は、養父市内の活用等の見込みが乏しい腐朽及び破損のある老朽空き家等について、早期に解体除去を促し、周辺の生活環境に悪影響を及ぼすことを未然に防ぐとともに、健全で快適なまちづくりを推進するため、老朽空き家等の解体及び撤去を行う者に対し、その経費の一部を補助することについて、必要な事項を定める。
(1) 旧耐震家屋 建築基準法(昭和25年法律第201号)第3条第1項に規定する建築物等に該当するものを除く、昭和56年5月31日以前に着工した家屋又は着工した部分が延べ面積の過半を占める家屋をいう。ただし、宗教活動又は政治活動に資するものでないものとする。
(2) 空き家 居住その他の用に供していない家屋(倉庫等の工作物を含む。)をいう。
(3) 所有者等 空き家等を所有する者をいう。ただし、所有者が亡くなっている等不在の場合は、相続人、財産管理人その他当該空き家を管理すべき者とする。
(補助対象者)
第3条 補助金の交付を受けることができる者(以下「補助対象者」という。)は、旧耐震家屋のうち、腐朽又は破損のある、補助金交付申請時点で空き家であるものの所有者又は旧耐震家屋でない空き家であって、地元区長の同意により将来的に老朽化が進むと認められるもの(以下「老朽空き家等」という。)の所有者等であって、次の各号に掲げる全ての要件を満たすものとする。
(1) 養父市税条例(平成16年養父市条例第60号)第2条第2項に規定する徴収金及び養父市国民健康保険税条例(平成16年養父市条例第64号)第1項に規定する国民健康保険税並びに市税外収入金(以下「市税等」という。)について未納付がない者
(2) 養父市暴力団排除条例(平成25年養父市条例第18号)第2条第1号に規定する暴力団(以下「暴力団」という。)、同条第2号に規定する暴力団員(以下「暴力団員」という。)又は同条第3号に規定する暴力団密接関係者でない者
(3) 国又は地方公共団体等による他の補助金等の交付を受けていない者
(補助対象工事)
第4条 補助の対象となる工事(以下「補助対象工事」という。)は、当該老朽空き家等の所有者等が解体工事業者へ請け負わせて実施する解体除却工事であって、次の各号に掲げる全ての要件を満たすものとする。
(1) 法人又は個人事業者が施行する工事であること。
(2) 解体除去工事により敷地全体を更地の状態にする工事であること。ただし、老朽空き家等の一部又はこれに附属する門及び塀等を残置することが安全上やむを得ない場合は、この限りでない。
(3) この補助金の申請をした日の属する年度の2月末日までに完了する工事であること。
(4) 補助金の交付決定前に着手した工事でないこと。
(5) 他の補助金等の対象となる工事でないこと。
(補助対象経費)
第5条 補助対象工事の経費のうち、次の各号に掲げる経費を補助金交付の対象とする。
(1) 老朽空き家等の解体除去(動産の撤去を除く。)に要する経費
(2) 老朽空き家等に附属する門及び塀等の撤去に要する経費
(3) 老朽空き家等の敷地内の立木竹等(雑草を除く。)の伐採に要する経費
(4) その他市長が必要であると認める経費
(補助金の額)
第6条 市長は、予算の範囲内において、申請者に対し、次の各号に定める額のいずれか少ない方の額を基準額とし、その額の5分の1以内かつ50万円を超えない額を限度に補助することができる。なお、1,000円未満の端数がある場合は、その端数を切り捨てるものとする。
(1) 前条各号に要した解体除去及び伐採等に要した額
(2) 国土交通大臣が定める標準除却費のうちの除却工事費の額(「標準除却費のうちの除却工事費の額」とは、住宅地区改良事業等補助金交付要領(昭和53年4月4日付け建設省住整発第14号)に基づき国土交通大臣が定める標準除却費のうちの除却工事費の額で、この告示による補助金の交付を決定した時点における額とする。)
(1) 養父市老朽空き家等解体補助事業実施計画書(様式第2号)
(2) 付近見取図
(3) 配置図(敷地と老朽空き家等の配置、附属する門塀の位置、立木竹の位置等を記載したもの)
(4) 現況写真
(5) 建物の登記事項証明書(3か月以内のもの)
(6) 見積書の写し(2社(者)以上の内訳の分かるもの)
(7) 申請者が所有者と異なる場合にあっては、所有者等の同意書
(8) 共有者等がある場合にあっては、共有者等の同意書
(9) 老朽空き家等が旧耐震家屋でない場合にあっては、地元区長の同意書
(10) 申請者及びその属する世帯員の市税等の未納付がないことを証明する書類。ただし、市が申請者及びその属する世帯員の同意を得て、当該申請者及びその属する世帯全員の市税等の納付状況を確認できる場合は、この限りでない。
(11) その他市長が必要と認める書類
3 市長は、前項の規定により補助金を交付する決定(以下「交付決定」という。)に際して、必要な条件を付すことができる。
(補助対象工事の変更等)
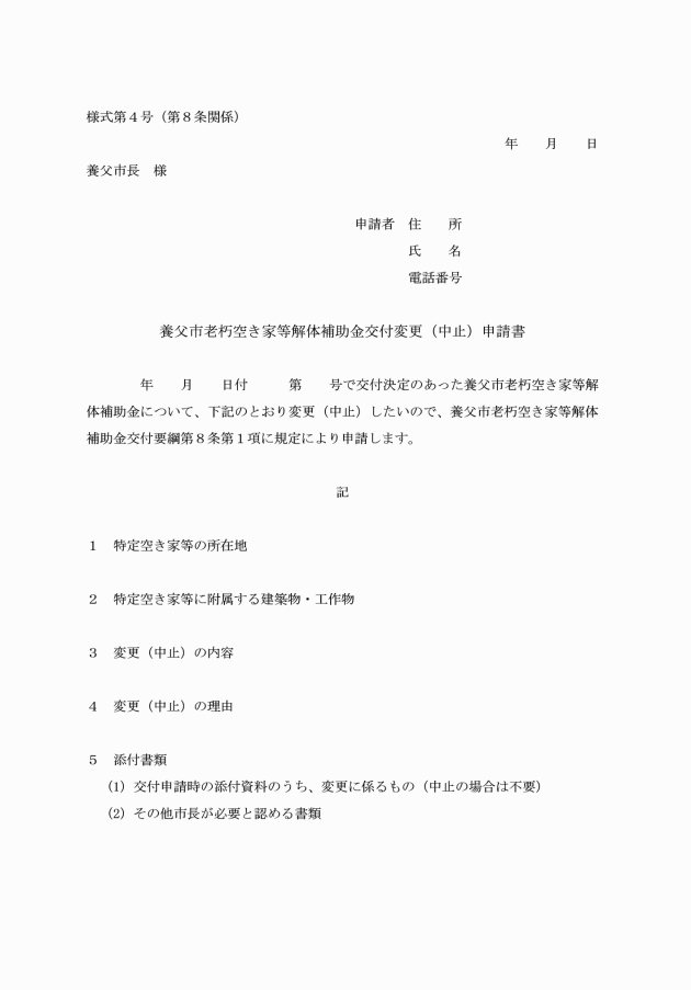
第8条 補助申請者は、補助金の交付決定後に補助対象工事を変更又は中止しようとするときは、速やかに養父市老朽空き家等解体補助金交付変更(中止)申請書(様式第4号)に次に掲げる書類を添えて市長に提出し、その承認を得なければならない。
(1) 交付申請時の添付資料のうち、変更に係るもの(中止の場合は不要)
(2) その他市長が必要と認める書類
(1) 領収書の写し
(2) 除却工事完了後の写真
(3) その他市長が必要と認める書類
2 市長は、前項に規定する請求に基づき補助申請者に補助金を交付する。
(1) この告示の規定に違反したとき。
(2) 補助金を補助事業以外の用途に使用したとき。
(3) 交付決定の内容及びこれに付した条件に違反したとき。
(4) 偽りその他不正な手段により補助金の交付を受けたとき。
(補助金の返還)
第13条 市長は、前条の規定により補助金の交付決定を取り消したときに、既に補助金が交付されている場合は、その取消しに係る補助金について、期限を定めて返還を請求するものとする。
(その他)
第14条 この告示に定めるもののほか、必要な事項は市長が別に定める。
附則
この告示は、公布の日から施行する。








