○養父市農地法事務取扱要綱
平成26年9月10日
告示第85号
(趣旨)
第1条 この告示は、国家戦略特別区域法(平成25年法律第107号)第19条第1項に規定されている特例分担事務について、養父市と養父市農業委員会との合意に基づき、市長が農地法(昭和27年法律第229号。以下「法」という。)第3条第1項本文に掲げる事務を実施するにあたり、必要な事項を定めるものとする。
(申請)
第2条 法第3条第1項の規定による許可を受けようとする者は、次に掲げる書類を添えて市長に申請しなければならない。
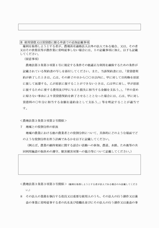
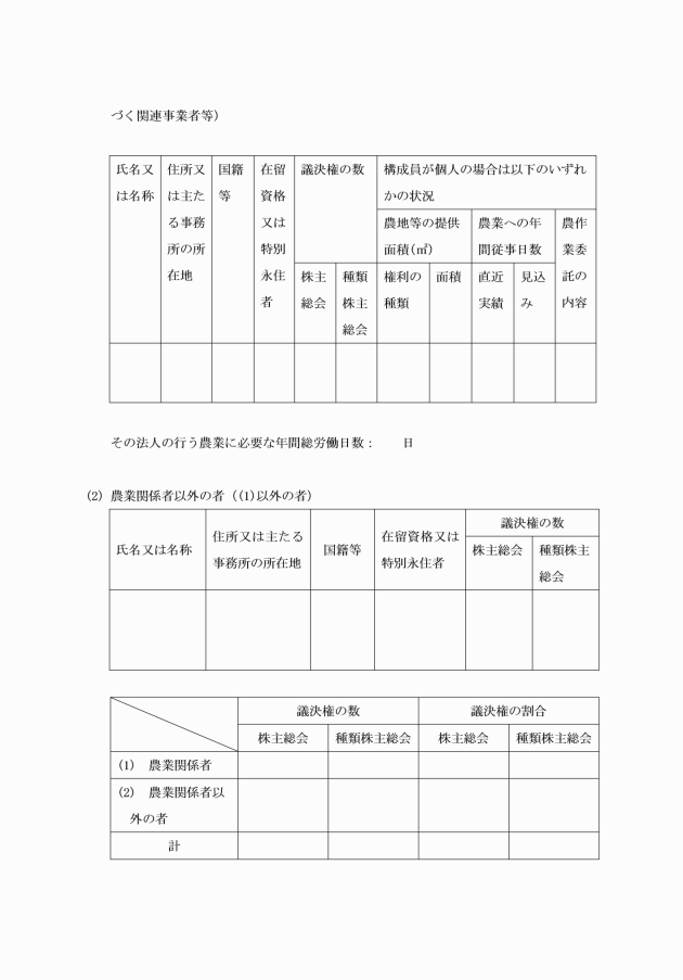
(1) 農地法第3条の規定による許可申請書(様式第1号)
(2) 登記事項証明書
(3) 字限図
(4) 営農計画書
(5) 付近見取図
(6) その他必要と認める書類
2 市長は法第3条第1項の規定により許可しようとする場合には、あらかじめ養父市農業委員会に対し、申請のあった農地についての農地情報の確認を求めるとともに、意見を聞くこととする。
附則
この要綱は、公布の日から施行し、平成26年9月11日から適用する。
附則(平成30年告示第102号)
この告示は、公布の日から施行する。
附則(令和4年告示第32号)
この告示は、公布の日から施行し、令和3年4月1日から適用する。
附則(令和5年告示第44号)
この告示は、公布の日から施行し、令和5年4月1日から適用する。
附則(令和5年告示第93号)
この告示は、公布の日から施行し、令和5年9月1日から適用する。
附則(令和7年告示第69号)
この告示は、公布の日から施行する。



















