○養父市契約等からの暴力団等の排除に関する要綱
平成25年3月28日
告示第22号
(趣旨)
第1条 この告示は、養父市暴力団排除条例(平成25年養父市条例第18号。以下「条例」という。)に基づき、市が行う契約等から暴力団等を排除し、適正な事務の執行を確保するための基本的な方策その他必要な事項を定めるものとする。
(1) 契約等 次に掲げる契約をいう。
ア 建設工事(建設業法(昭和24年法律第100号)第2条第1項に規定する建設工事をいう。以下同じ。)又は製造の請負に係る契約
イ 建設工事等を施工するために実施する設計、調査又は測量に係る委託契約
ウ 工事用原材料の購入に係る契約
エ 設備の保守、清掃、警備、電算システムの開発その他役務の提供に係る委託契約
オ 物品の購入、借入れ若しくは売払い又は修繕に係る契約
カ 公有財産の売払い又は貸付けに係る契約
キ その他市長が指定する契約
(3) 暴力団 条例第2条第1号に規定する暴力団をいう。
(4) 暴力団員 条例第2条第2号に規定する暴力団員をいう。
(5) 暴力団員等 暴力団員又は条例第2条第3号に規定する暴力団密接関係者をいう。
(6) 暴力団等 暴力団又は暴力団員等をいう。
(契約からの排除措置)
第4条 一般競争入札又は指名競争入札の方法により契約を締結しようとするときは、当該入札に参加する者に必要な資格について、前条の規定により市の契約等から排除する措置の対象となる者(以下「排除措置対象者」という。)に該当しないことを要件とするものとする。
2 随意契約の方法により契約を締結しようとするときは、その所有する不動産を購入する必要がある等やむを得ない事由がある場合を除き、排除措置対象者と契約を締結しないようにするものとする。
(下請負等からの排除措置)
第5条 数次の請負、再委託等が行われる契約については、排除措置対象者が後次の請負、再委託等の対象とならないよう必要な措置をとるものとする。
(資材の購入等からの排除措置)
第6条 資材の購入等を必要とする契約については、排除措置対象者に該当する販売業者から資材を購入することのないよう必要な措置をとるものとする。
2 産業廃棄物の処理等を必要とする契約については、排除措置対象者に該当する事業者に処理を委託することがないよう必要な措置をとるものとする。
(契約等の相手方への要求)
第7条 市は、契約等の相手方が当該契約等の履行に係る業務の一部を第三者に行わせる場合(以下「第三者に行わせる場合」という。)において、その第三者が暴力団等であるときは、契約等の相手方に対して、その第三者と契約しないよう、又はその第三者と締結している契約を解除するよう求めるものとする。
(契約等の解除)
第8条 市は、契約等の相手方が次の各号のいずれかに該当するときは、特別の事情がある場合を除き契約を解除するものとする。
(1) 暴力団等であると判明したとき。
(2) 第三者に行わせる場合、その第三者が暴力団等であると知りながらその契約を締結したと認められるとき。
(3) 前条の求めに従わなかったとき。
(誓約書の徴取等)
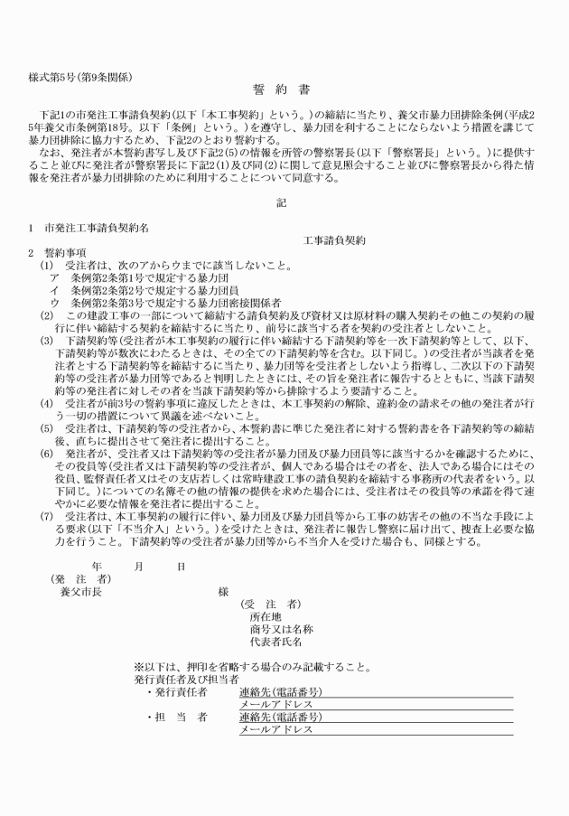
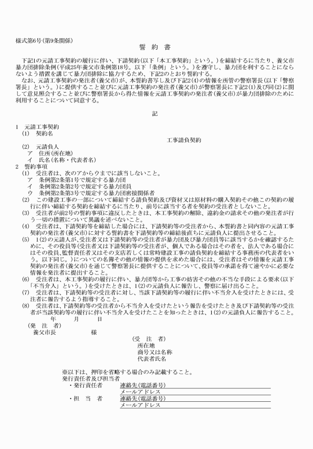
第9条 市は、契約等からの暴力団排除に向けた取組を実効あるものとするため、契約締結時までに契約等(第三者に行わせる場合を除く。)の相手方から自らが暴力団等に該当しない旨等を記載した誓約書を別表第2のとおり徴取するものとする。ただし、契約金額が200万円以下の契約等を締結する場合は、この限りでない。
2 市は、契約等の相手方が第三者に行わせる場合においては、当該契約の受注者に対して、当該契約の締結時にその第三者(建設請負工事契約においては、一次以下の全ての下請契約の受注者を含む。)から誓約書を別表第2のとおり徴取し、その提出を求めるものとする。ただし、契約金額(公共工事に関する同一の契約に係る複数の下請契約を同一の当事者間で締結した場合には、その合計金額)が200万円以下の契約等を締結する場合は、この限りでない。
3 前2項による誓約書の徴取は、契約等の相手方に対して、入札公告、入札通知書等により義務付けるものとする。
(意見の聴取)
第10条 市は、契約等の相手方を決定し、又は契約等の相手方が第三者に行わせる場合において、その相手方又はその第三者が暴力団等である疑いがあるときその他必要があると認めるときは、これらの者が暴力団等に該当する者であるかどうかについて、南但馬警察署長(以下「警察署長」という。)の意見を聴くものとする。
(不当介入に対する措置)
第11条 市は、市の契約等の相手方が排除措置対象者による不当介入(工事の妨害その他の不当な手段による要求をいう。)を受けた場合において、市への報告、警察署長への通報等必要な対応が速やかに行われるよう必要な措置をとるものとする。
2 下請契約等の受注者が暴力団等から不当介入を受けた場合も、同様とする。
(警察署長との連携)
第12条 この告示に基づき必要な措置を講ずるに当たっては、警察署長と連携を図りながら行うものとする。
(その他)
第13条 この告示の施行に関し必要な事項は、市長が別に定める。
附則
この告示は、平成25年4月1日から施行する。
附則(令和3年告示第11号)
この告示は、令和3年3月22日から施行する。
附則(令和7年告示第55号)
この告示は、令和7年5月1日から施行する。
別表第1(第4条関係)
別表第2(第9条関係)
















