○養父市空き家情報登録制度「空き家バンク」実施要綱
平成22年12月28日
告示第144号
(趣旨)
第1条 この告示は、養父市内の空き家を有効活用して、定住促進と地域の活性化を図るために実施する空き家情報登録制度「空き家バンク」に関し必要な事項を定めるものとする。
(定義)
第2条 この告示において、用語の意義は、次の各号に掲げるとおりとする。
(1) 空き家 市内に存在する物件で、居住を目的として建築され、現在居住していない建物及びその敷地をいう。ただし、賃貸借及び分譲を目的とする建物又は土地を除く。
(2) 所有者等 空き家に係る所有権その他権利により、当該空き家の売却又は賃貸を行うことができる者をいう。
(3) 空き家バンク 養父市内に存在する空き家の売却又は賃貸を希望する所有者等からの申込みにより受けた情報を、空き家の利用を希望する者に対し、紹介を行うシステムをいう。
(4) 定住 住民基本台帳法(昭和42年法律第81号)による住民票の異動を伴って本市へ転入する者又は現に本市の住民基本台帳に記録されている者が、将来にわたって市内に居住する意思を持つことをいう。
(5) 定期的に滞在 本市の住民基本台帳に記録されていない者が、将来的に市内へ定住することを前提とした、地域とつながりのある滞在をすることをいう。
(適用上の注意)
第3条 この告示は、空き家バンク以外による空き家の取引を妨げるものではない。
(1) 老朽化が著しいもの又は大規模な修繕が必要なもの
(2) 所有者等が養父市暴力団排除条例(平成25年養父市条例第18号)第2条第1号に規定する暴力団(以下「暴力団」という。)、同条第2号に規定する暴力団員(以下「暴力団員」という。)又は同条第3号に規定する暴力団密接関係者(以下「暴力団密接関係者」という。)であると認められるもの
(3) その他市長が適当でないと認めるもの
4 市長は、必要に応じて当該空き家を調査することができる。
5 物件登録申込者は、前項の調査に協力しなければならない。
6 市長は、第2項の規定による登録をしていない空き家で、空き家バンクによることが適当と認めるものは、当該所有者等に対して同制度による登録を勧めることができる。
(空き家台帳の登録の取消し)
第6条 市長は、空き家登録者が次の各号のいずれかに該当するときは、空き家台帳から当該登録を取消しするものとする。
(1) 空き家登録者から登録の取消しの申し出があったとき。
(2) 所有権その他の権利に異動(売買契約が成立した場合等)があったとき。
(3) 登録から2年を経過したとき。ただし、改めて物件登録申込みを行うことにより、市長が適当と認めた場合は再登録することができる。
(4) 申込み内容を故意に偽って登録したことが判明したとき。
(5) 空き家登録者が第4条第2項第2号に該当したとき。
(6) その他市長が適当でないと認めたとき。
(1) 空き家に定住し、又は定期的に滞在して、本市の自然環境、生活文化等に対する理解を深め、地域住民と協調し、地域の調和を守って生活ができると認められる者
(2) 空き家に定住し、又は定期的に滞在して、経済、教育、文化、芸術活動及び地域の行事・活動への積極的な参加等を行うことにより地域の活性化に寄与しようとする者
(3) 空き農地を利用し、積極的に農業に従事し、地域の農業環境保全に寄与しようとする者
(4) その他市長が適当と認めた者
3 前項の規定にかかわらず、利用申込者及び同居予定者が暴力団員、暴力団密接関係者又は暴力団等反社会勢力に寄与するために利用する者であるときは、利用者登録台帳に登録しない。
(利用者台帳の登録の取消し)
第9条 市長は、利用登録者が次の各号のいずれかに該当するときは、利用者台帳から当該登録を取消しするものとする。
(1) 利用登録者から登録の取消しの申し出があったとき。
(2) 利用登録者及び同居予定者が暴力団員、暴力団密接関係者又は暴力団等反社会勢力に寄与するために利用する者であると認められるとき。
(3) 空き家の利用の目的が第7条第2項の規定に該当しないこととなったとき。
(4) 空き家を利用することにより、公の秩序を乱し、又は善良な風俗を害する恐れがあると認めたとき。
(5) 申し込み内容に虚偽があったとき。
(6) 登録から2年を経過したとき。ただし、改めて登録申込みを行うことにより、市長が適当と認めた場合は再登録することができる。
(7) その他市長が適当でないと認めたとき。
(情報提供等)
第10条 市長は、空き家登録者及び利用登録者に対して、空き家台帳及び利用者台帳に登録された有用な情報を必要に応じて提供するものとする。
2 市長は、登録された情報の一部又は全部について、不正、偽りその他情報を提供することが不適切と認めるときは、提供した情報の一部又は全部を直ちに削除しなければならない。
4 第2項の通知を受けた当該空き家登録者及び媒介を行う者は、遅滞なく当該利用登録者と交渉を行い、その結果を市長に報告しなければならない。
(空き家登録者と利用登録者の交渉等)
第12条 市長は、空き家登録者及び利用登録者との空き家に関する交渉並びに売買又は賃貸借の契約の媒介をする行為には、直接これに関与しないものとする。
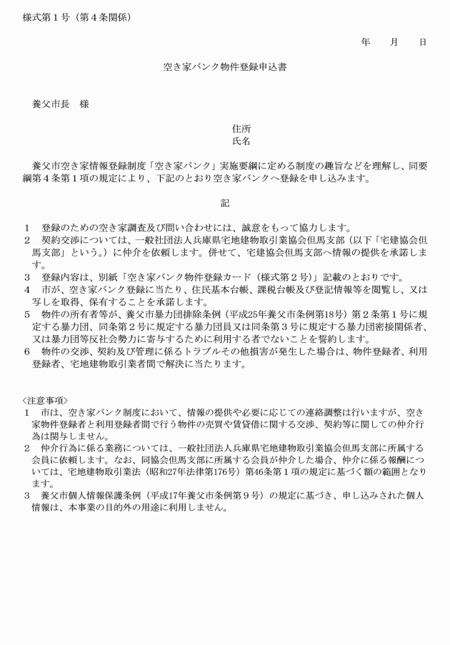
2 市長は、前項の媒介をする行為については、一般社団法人兵庫県宅地建物取引業協会但馬支部に所属する会員に依頼する。
(その他)
第14条 この告示に定めるもののほか、必要な事項は、市長が別に定める。
附則
この告示は、公布の日から施行し、平成22年12月1日より適用する。
附則(平成28年告示第134号)
この告示は、公布の日から施行する。
附則(平成30年告示第12号)
この告示は、平成30年2月23日から施行する。
附則(令和元年告示第1号)
この告示は、公布の日から施行する。
附則(令和4年告示第32号)
この告示は、公布の日から施行し、令和3年4月1日から適用する。
附則(令和7年告示第9号)
この告示は、令和7年4月1日から施行する。
















