○養父市新型インフルエンザ対策融資特別利子補給金交付要綱
平成21年6月30日
告示第120号
(趣旨)
第1条 この告示は、新型インフルエンザにより経営の悪化した市内の商工観光事業者が、安定した事業経営を行うために金融機関から借入れを受ける場合に、予算の範囲内において、償還金利子の一部を補給することについて必要な事項を定めるものとする。
(対象借入金融機関)
第2条 利子補給の対象借入金融機関は、政府系金融機関、普通銀行、信用金庫、信用組合、農業協同組合、中小企業等協同組合その他公的金融機関とする。
(対象者)
第3条 利子補給を受けることができる者(以下「対象者」という。)は、市内に事業所又は店舗を有する商工観光事業者で、新型インフルエンザ発生に起因する経営悪化により、平成21年6月1日から平成21年10月31日までの間に、前条に規定する金融機関から経営の維持安定に必要な資金の融資を受けたものとする。
(利子補給金の額)
第4条 交付する利子補給金の額は、1対象者当たり借入額500万円を限度に、別表により算出した額(1円未満切捨て)を交付するものとする。ただし、延滞利子額は除くものとする。
2 前項の利子補給金の算定期間は、毎年3月1日から翌年2月28日(うるう年は翌年2月29日)までとする。ただし、対象者が金融機関から融資を受けた日の属する年にあっては、当該融資を受けた日から平成22年2月28日までの期間とする。
(利子補給の対象期間)
第5条 利子補給の対象期間は、借入れを受けた日から起算して3年以内とする。
(利子補給金の交付申請)
第6条 利子補給金の交付を受けようとする者は、市長が別に定める期日までに、新型インフルエンザ対策融資特別利子補給金交付申請書(様式第1号。以下「交付申請書」という。)に次に掲げる書類を添えて、市長に申請しなければならない。
(1) 新型インフルエンザによる経営悪化に伴う借入であることの証明書(養父市企業支援センター発行のもの)
(2) 償還予定の分かる書類の写し
(審査及び交付決定)
第7条 市長は、前項に規定する交付申請書の提出があった場合は、その内容を審査し、適当であると認めたときは、新型インフルエンザ対策融資特別利子補給金交付決定通知書(様式第2号。以下「交付決定通知書」という。)により対象者に通知するものとする。
2 市長は、前項の交付の決定に当たり、必要な条件を付すことができる。
(申請の取下げ)
第8条 前条の通知を受けた申請者は、交付決定の内容に不服があるときは、当該通知を受けた日の翌日から15日以内に申請を取り下げることができる。
2 前項の申請の取下げがあったときは、当該申請に係る交付決定はなかったものとみなす。
2 市長が特に認める場合は、前項の請求書を省略することができる。
(償還状況の報告)
第10条 市長は、金融機関に対し、対象者から支払を受けた利子額(延滞利子額を除く。)について、毎年3月末までに償還状況報告書(様式第4号。以下「報告書」という。)の提出を求めることができる。
2 金融機関は、前項の規定により市長から報告書の提出を求められたときは、これに協力しなければならない。
(利子補給金の交付)
第11条 市長は、前条に規定する償還状況報告書の内容を審査し、適当であると認めたときは、利子補給金を交付するものとする。
(交付決定の取消し及び返還)
第12条 市長は、利子補給金の交付決定を受けた者が、次の各号のいずれかに該当するときは、利子補給金の交付を取り消し、又は既に交付した利子補給金の全部若しくは一部を返還させることができるものとする。
(1) 虚偽その他不正の手段により利子補給金の交付を受けたとき。
(2) その他市長が不適当と認めたとき。
(報告、調査及び指示)
第13条 市長は、利子補給に関して必要があると認めるときは、申請者及び融資機関に対して必要な報告をさせ、当該貸付金に係る帳簿、書類等を調査し、又は必要な事項を指示することができる。
(1) 住所(事業所在地)を変更した場合 住所変更届(様式第6号)
(2) 振込先口座、口座名義人、事業所名(法人成りを含む。)又は事業所の代表者を変更した場合 代表者等変更届(様式第6号の2)
(3) 交付決定を受けた者が死亡した場合 事業継承届(様式第6号の3)
(その他)
第15条 この告示に定めるもののほか必要な事項は、市長が別に定める。
附則
この告示は、公布の日から施行し、平成21年6月1日から適用する。
附則(令和4年告示第32号)
この告示は、公布の日から施行し、令和3年4月1日から適用する。
別表(第4条関係)
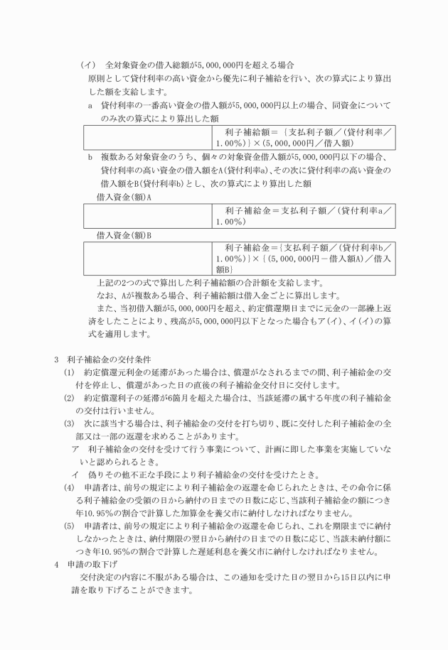
1 利子補給対象資金を単独で借入している場合 | |
(1) 借入総額5,000,000円以下 | 利子補給額=支払利子額/(貸付利率/1.00%) |
(2) 借入総額5,000,000円超 | 利子補給額={支払利子額/(貸付利率/1.00%)}×(5,000,000円/借入総額) |
2 利子補給対象資金を複数借入している場合 原則として貸付利率の高い資金から優先に利子補給を行う。 | |
(1) 借入総額5,000,000円以下 | 対象資金ごとに、利子補給額=支払利子額/(貸付利率/1.00%)で計算した利子補給額の合計 |
(2) 借入総額が5,000,000円超 |
|
ア 貸付利率の一番高い資金の借入額5,000,000円超 | 貸付利率の一番高い資金のみで計算 利子補給額={支払利子額/(貸付利率/1.00%)}×(5,000,000円/借入総額) |
イ 複数ある対象資金それぞれの借入額が5,000,000円以下 | 貸付利率(a)の高い資金の借入額(A) 利子補給額=支払利子額/(貸付利率a/1.00%) Aの次に貸付利率(b)の高い資金に借入額(B) 利子補給額={支払利子額/(貸付利率b/1.00%)}×{(5,000,000円-借入額A)/借入額B} 上記により算出した利子補給額の合計額 Aが複数ある場合、利子補給額は借入金個々に算出 |
3 元金の一部繰上返済をした場合 当初借入額が5,000,000円を超え、約定償還期日までに元金の一部繰上返済をしたことにより、残高が5,000,000円以下となった場合も1(2)、2(2)の算式を適用する。 | |








